

Solidworks for Makers, construction 3D paramétrique

SolidCam for Makers, FAO 3 axes

QuickSurface Lite, rétro-ingénieurie (à venir)

Geomagic Wrap Lite, rétro-ingénieurie

eCam V5, FAO 3 axes

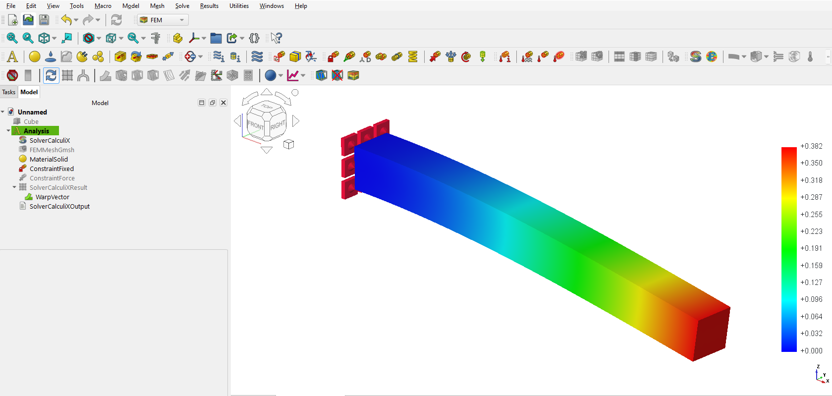
FreeCad, analyses simples FEM

Ezcad2, programmation gravage Laser 2D